

《國務院關于實行分稅制財政管理體制的決定》(國發〔1993〕85號)明確從1994年1月1日起改革現行地方財政包干體制,對各省、自治區、直轄市以及計劃單列市實行分稅制財政管理體制。分稅制改革極大地改變了國家收入分配體系,中央政府的宏觀調控能力迅速增強,中央和地方的積極性得到一定的發揮。但是分稅制與目標模式有很大距離,也是很不徹底的漸進式改革,導致了地方政府事權和財權的不對等,而舊《預算法》對地方政府直接舉借債務或發行債券進行了明確的限制,致使地方財政出現收支缺口。
實行分稅制以后,通過搭建平臺公司進行融資、建設和發展的“上海久事”模式逐漸興起,并不斷深化探索。地方政府通過搭建投融資平臺并注入土地資產等,以財政補貼等作為還款保證,融入資金重點投向市政建設等公益性項目,比如深圳城投(1994年)、重慶八大投(2002年)、天津城投(2004年)、廣州城投(2008年)等。在該階段,平臺公司根據政府要求開展融資并投資于公益性項目,實質上產生了政府性債務。
2008年次貸危機爆發后,當時為妥善應對全球金融危機,中央提出一系列促進經濟增長的措施并相應出臺“4萬億”計劃——即中央政府投資1.18萬億元、地方政府投資2.82萬億元。2009年,為了配合政策落地,緩解地方政府資金壓力,中國人民銀行聯合原銀監會發布《關于進一步加強信貸結構調整促進國民經濟平穩較快發展的指導意見》(銀發〔2009〕92號)、財政部印發的《關于加快落實中央擴大內需投資項目地方配套資金等有關問題的通知》(財建〔2009〕631號)等文件,中央允許地方政府以“代發代還”的方式發行地方政府債,并且鼓勵地方政府設立融資平臺,拓寬中央政府投資項目的配套資金融資渠道。據統計,從2008年上半年到2010年年末,全國融資平臺數量從大約3000家增加到6576家。2008-2010年,城投債發行規模從495億元增長至1734億元,增長了2.18倍。因平臺公司承擔多為公益性項目,現金流狀況不樂觀,為滿足銀行信貸要求,地方政府通常提供擔保等方式為融資平臺進行背書,形成地方政府“隱性”債務。地方政府在推動項目快速落地的同時,融資平臺債務規模也快速增長,導致地方政府“隱性”債務擴張,債務風險開始得到中央關注。自《國務院關于加強地方政府融資平臺公司管理有關問題的通知》(國發〔2010〕19號)后經過數輪調控與博弈,地方債務逐漸演變為防范化解金融風險的重要領域。隨著“穩增長”讓位于“防風險”,2011年中央開始摸排政府性債務。審計署分別在2011和2013年對地方政府債務進行了兩輪審計,根據2011年發布的《地方政府性債務審計工作方案》將地方政府性債務分為三類:根據2013年的審計結果,截至2013年6月底,地方政府性債務余額為17.89萬億元,較2010年底的10.72萬億元大幅增加。其中,城投平臺是政府債務的主要舉借主體,債務總量達到6.97萬億,占全部債務的39%。
2014年是中國地方債務改革的制度設計年。當年8月修正的《新預算法》明確規定:經國務院批準的省、自治區、直轄市的預算中必需的建設投資的部分資金,可以在國務院確定的限額內,通過發行地方政府債券舉借債務的方式籌措。除發行地方政府債券舉借債務外,地方政府及其所屬部門不得以任何方式舉借債務。同年10月,國務院發布了《國務院關于加強地方政府性債務管理的意見》(國發〔2014〕43號),強調“剝離融資平臺政府融資功能,融資平臺公司不得新增政府債務”,“地方政府債務規模實行限額管理,地方政府舉債不得突破批準的限額”,同時提出“對甄別后納入預算管理的地方政府存量債務,各地區可申請發行地方政府債券置換”。自此,一般債和專項債成為地方政府舉債融資的唯一合法渠道。隨著這兩部法文的發布,財政部對2014年12月底之前的所有債務進行了一次集中登記,隨后對登記范圍內的債務通過公開發債等方式予以置換化解(本質上是兜底)。相關政策整體傾向于規范地方政府融資行為,弱化平臺融資功能,地方政府隱性債務呈逐漸合法化,顯性化趨勢。根據財政部披露數據,2015-2018年,全國分別發行3.20萬億元、4.88萬億元、2.77萬億元和1.35萬億元置換債券,合計12.20萬億元。加上部分非債券形式的存量債務核減或者以財政資金等方式進行償還后,截至2018年末,非政府債券形式存量政府債務僅余3151億元。但在此階段,出于發展的需要,地方政府融資又經歷了一輪全新的擴張,通過各種變相方式違規舉借債務,如工程類項目政府購買服務,違規PPP、EPC項目,明股實債類融資等,地方政府依靠融資平臺通過一系列違規操作,地方政府隱性債務進入新一輪擴張期,債務風險愈加突出。
2017年7月,中共中央政治局會議首次提出隱性債務概念,會議要求各級政府應“穩妥化解累積的地方政府債務風險,有效規范地方政府舉債融資,堅決遏制隱性債務增量”,不允許新增隱性債務是地方債務管理中的底線。
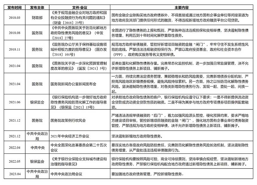
2018年至今,是隱性債務化解和遏制期,各地政府積極化解存量隱性債務。整體來看,現階段隱債政策緊密圍繞“化解存量、遏制增量”這一原則展開并逐漸趨嚴。隨著債務化解工作的不斷推進,中央層面先后出臺一系列政策文件,各類融資政策進一步規范(表1、表2)。
表1:“化存量”相關文件及會議

表 2:“遏增量”相關文件及會議

政策的相繼出臺,充分體現了債務監管范圍更廣泛、目標更明確,舉措更細致等特征。但受制于各種客觀原因,地方政府舉債的“后門”并未關嚴,部分地方政府仍然或明或暗地采用多種手段進行債務籌資以支持地方建設。